Instance Verification Kit (IVK)
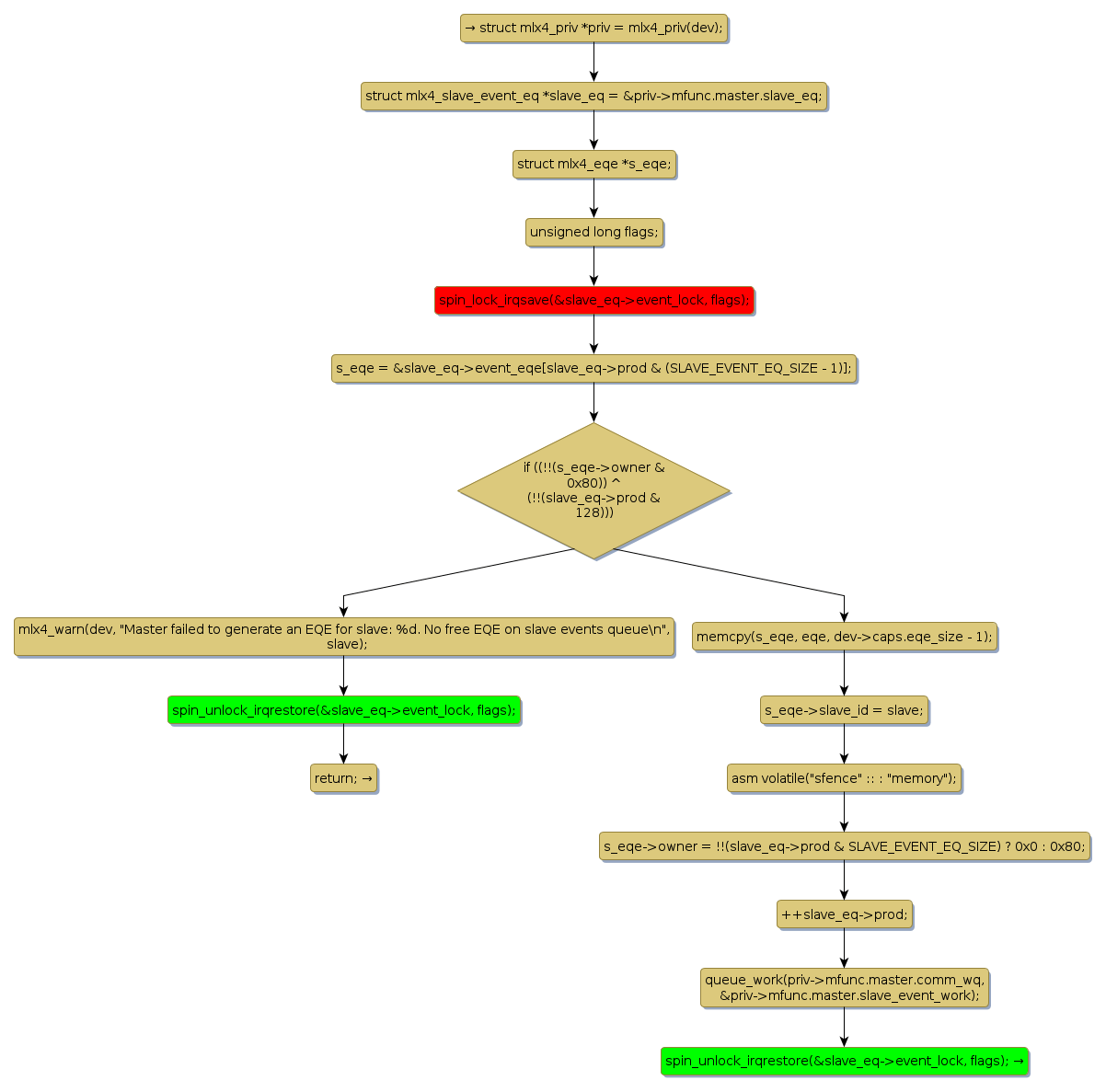
spin lock @ [6277+48+/linux-3.19-rc1/drivers/net/ethernet/mellanox/mlx4/eq.c]
Instance Signature: event_lock
|
The Matching Pair Graph:
|
|
Function Name
|
Control Flow Graph (CFG)
|
Events Flow Graph (EFG)
|
Source Correspondence
|
|
slave_event
|
|
|
[6048+11+/linux-3.19-rc1/drivers/net/ethernet/mellanox/mlx4/eq.c]
|